生產活性炭磨機多少錢一套?

生產活性炭磨機
活性炭是由含炭為主的物質作原料,經高溫炭化和活化制得的疏水性吸附劑。活性炭生產工藝主要工序為破碎磨粉、成型、炭化、活化、成品處理等。那么,生產活性炭磨機哪個廠家的好?要多少錢一套呢?相信這是許多投資者關心的問題。桂林鴻程是生產活性炭磨機的制造商,我們生產活性炭磨機的客戶案例遍及全國,深受客戶的青睞和好評,今天就為大家介紹一下鴻程生產活性炭磨機。

生產活性炭工藝流程
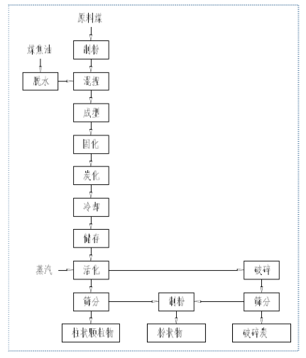
生產活性炭工藝流程:合格的原料煤入廠后,被生產活性炭磨機粉碎到一定細度(一般為200目),然后配入適量黏結劑(一般為煤焦油)在混捏設備中混合均勻,然后在一定壓力下用一定直徑模具擠壓成炭條,炭條經炭化、活化后,經篩分、包裝制成成品活性炭。那么,生產活性炭磨機怎么選呢?目前,行業內生產活性炭磨機多數采用雷蒙磨粉機。桂林鴻程生產的雷蒙磨粉機分為橫擺式磨粉機和縱擺式磨粉機,其中縱擺式磨粉機與橫擺式磨粉機的工作方式各不相同,各有各的優點。其中HC系列縱擺式磨粉機的穩定性較好,更適合生產活性炭。那么,相較其他廠家的生產活性炭磨機,桂林鴻程生產活性炭磨機有什么特點呢?現有的生產活性炭磨機在使用時存在一定的弊端,例如機器在使研磨期間磨輥的穩定性一般,磨輥容易晃動,對研磨效率造成一定的影響,且機器的鏟刀在鏟料時需要花費一定的時間,鏟料速度有待改進,此外機器在集料時需要持續收集,集料比較麻煩,給實際使用帶來了一定的不利影響,針對上述情況,桂林鴻程HC系列縱擺磨粉機經過一系列技術改進,推出了專用的生產活性炭磨機機型,適應活性炭生產需求,在成品產量、質量上都有較大的改進。另外,活性炭行業磨粉、混捏、成品篩分包裝工序產生粉塵污染,桂林鴻程生產活性炭磨機配置脈沖除塵器,磨粉工序生產設備內產生的粉塵經旋風除塵器及布袋除塵器收集,并作為原料回用,除塵效率99%以上。
那么,鴻程生產活性炭磨機多少錢一套?這需要了解您的需求,例如生產原料、成品細度,產量要求后才能為您量身定制設備方案,提供報價。不同的原料,如煤基活性炭、果殼活性炭配置的磨機配件材質也有區別,所以造成的報價也有較大的差異,另外不同的工藝需求的粉磨細度也不盡相同,因此產量方面也有區別。所以如果您有生產活性炭磨機的采購需求,歡迎給我們來電了解設備報價和方案詳情,聯系電話:18878317066 蔣工。